咨询电话:152-5746-1126
工作日:7:00-21:00
节假日:8:00-20:00

首页> 洞见观察> 新闻热点

  

2025年第13号


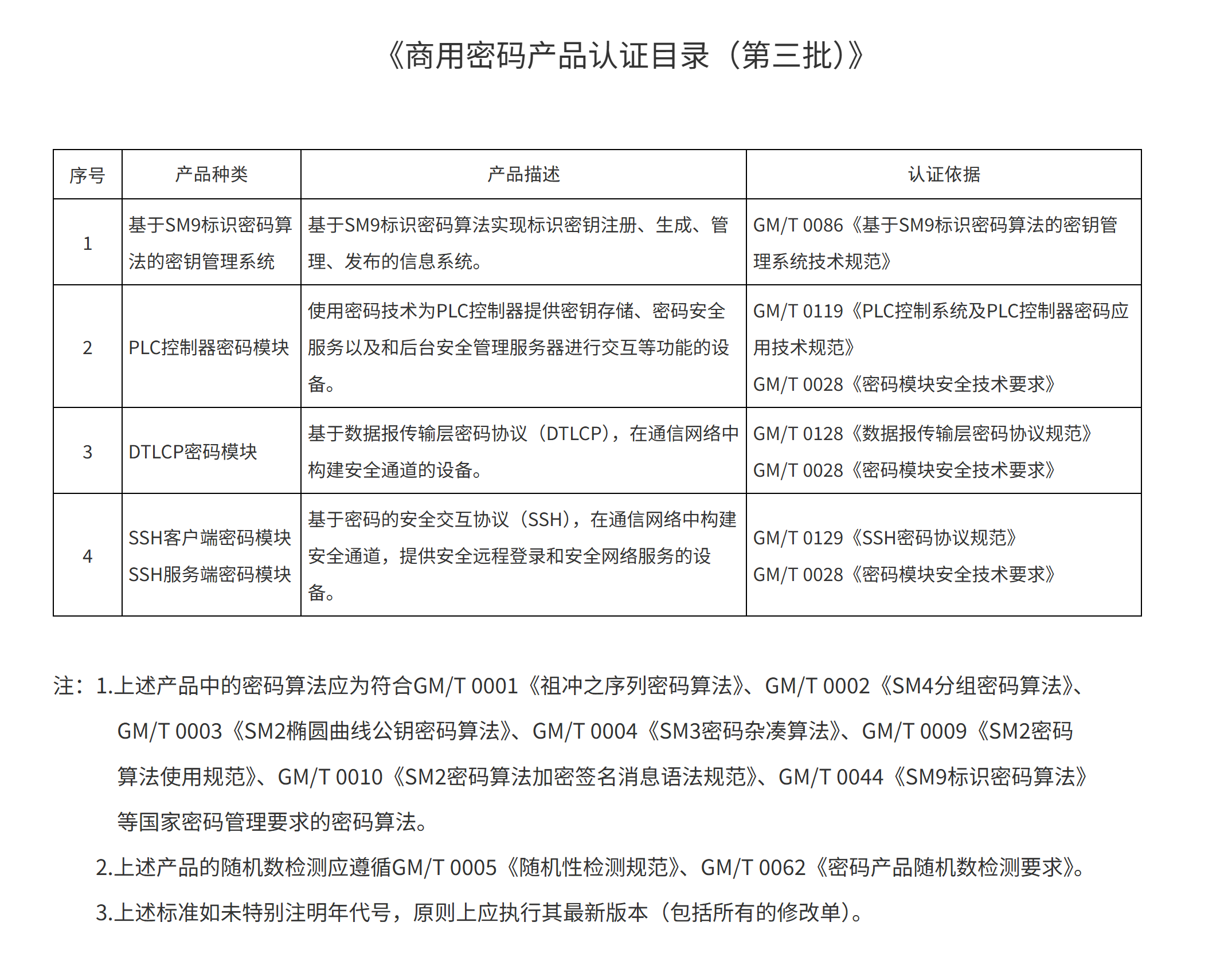
市场监管总局 国家密码管理局关于发布

《商用密码产品认证目录(第三批)》的公告


为贯彻落实《中华人民共和国密码法》,进一步健全完善商用密码产品认证体系,逐步扩大认证实施范围,更好满足产业发展需要,根据《市场监管总局 国家密码管理局关于开展商用密码检测认证工作的实施意见》(国市监认证〔2020〕50号)要求,制定了《商用密码产品认证目录(第三批)》,现予公告,自发布之日起实施。

市场监管总局  国家密码管理局
2025年3月19日

image.png

来源:国家认证认可监督管理委员会官网