咨询电话:152-5746-1126
工作日:7:00-21:00
节假日:8:00-20:00
首页
产品中心
电工电气类3C认证
电子电器类3C认证
交通工具类3C认证
公共安全类3C认证
婴童安全类3C认证
电线电缆
电路开关
低压电器
电机产品
电动工具
电焊机类
家用电器
音视频类
信息技术
通信设备
照明电器
燃气器具
汽车整车
摩托车类
汽摩配件
电动自行车
农机产品
消防产品
安防产品
建材产品
防爆电器
儿童玩具
儿童童车
安全座椅
关于三西
公司简介
公司资讯
发展历程
企业文化
洞见观察
3C动态
新闻热点
法律法规
观点态度
常见问题
行业知识
官方答疑
政策解读
案例分析
集团业务
国内产品认证
国际产品认证
管理体系认证
科创项目代理
产品委托检测
企业管理咨询
CQC安全认证
CQC节能认证
CQC环保认证
玩具洁净认证
十环认证
绿色制造
能效备案
型号核准
入网许可
消防产品认证
安防产品认证
其他自愿认证
CE认证
CB认证
KC认证
FCC认证
CPC认证
PSE认证
RoHS认证
SASO认证
ISO9001
ISO14001
ISO45001
GB50430
ISO20000
ISO27001
ISO22000
HACCP
IATF16949
ISO13485
ISO50001
ISO10012
知识产权贯标
服务体系认证
其他体系认证
国家高新
雏鹰计划
浙江制造
上海品牌
苏州精品
电工电气
电子电器
交通工具
公共安全
婴童用品
服装纺织
管理培训
卓越绩效
审核辅导
精益生产
联系我们
联系方式
区域公司
招聘信息
洞见观察
观点态度
法律法规
新闻热点
3C动态
首页
>
洞见观察
>
3C动态
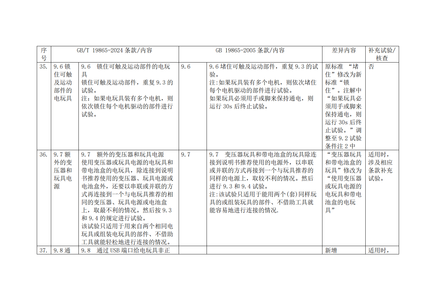
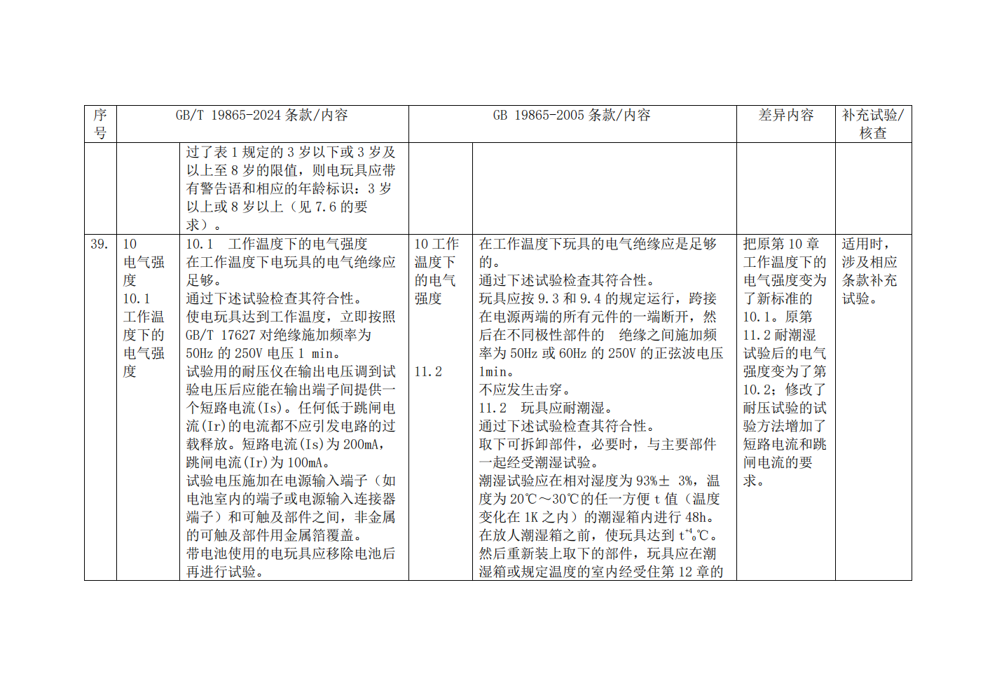
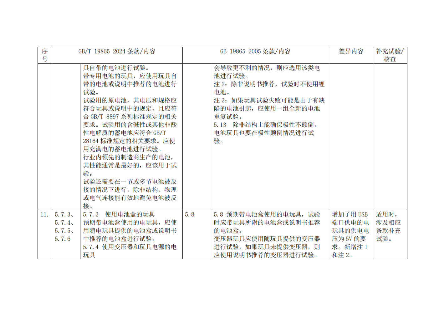
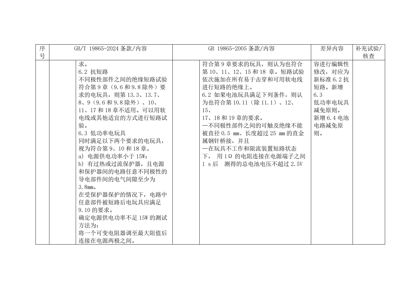
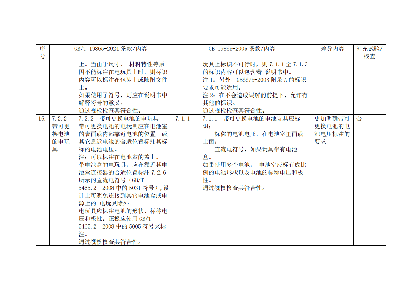
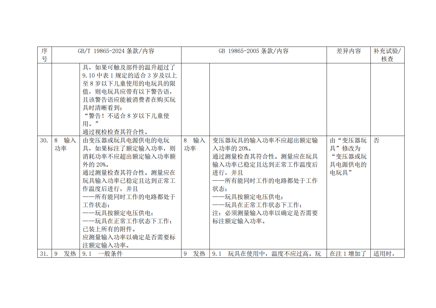
关于儿童用品强制性产品认证依据标准换版及认证实施的技术决议
返回
2025-06-27
214
来源:国家认证认可监督管理委员会官网
上一篇:TC11-2025-01汽车及部件强制性产品认证依据标准换版和增加技术决议
下一篇:国家认监委关于撤销、暂停3家实验室部分强制性产品认证指定检测业务资质的公告